GitHub - woobottle/algorithm-cli
Contribute to woobottle/algorithm-cli development by creating an account on GitHub.
github.com
https://www.npmjs.com/package/algorithm-cli
algorithm-cli
algrorithm solve file create program. Latest version: 0.0.3, last published: 21 hours ago. Start using algorithm-cli in your project by running `npm i algorithm-cli`. There are no other projects in the npm registry using algorithm-cli.
www.npmjs.com

만든이유는 readme에 나와있지만
반복적입 작업을 하고 싶지 않았습니다.
알고리즘 풀이를 할때마다 매번 파일 생성하고 같은 라이브러리를 import 해오는데 이 동작을 cli로 수행하면 좀 더 간편해지지 않을까 했습니다.
생각지 못한 장애물들이 많아 생각보다는 오래걸렸지만 현재는 편하게 사용하고 있습니다!
cli에서 동작하는 간단한 도구를 만들어보면서 겪었던 것들을 나중을 위해 기록해두고자 합니다.
최근에 nestjs 개발을 하면서 @nestjs/cli를 편리하게 썼던 경험이 있었습니다.
그래서 nestjs/cli의 패키지를 직접 살펴보면서 구조에 대해 참고하였습니다.
사용했던 패키지 들입니다.
commander : cli 인터페이스를 다루기 위해
inquirer: cli 환경에서 질문과 그에대한 응답을 듣기 위해
chalk: cmd에 나타나는 글자에 색을 입히기 위해
ora: 오래 걸릴시 spinner를 나타내기 위해

typescript로 작성하였고
ora와 chalk 모듈을 사용시 버전의 이슈로 인하여 javascript로 변환이후 계속 실행시 에러가 생겨
ora -> 5.4.1
chalk -> 3.0.0
으로 버전을 지정하여 설치후 문제를 해결하였습니다.
정확한 에러 원인은 그 당시 발견하지 못하였었습니다.
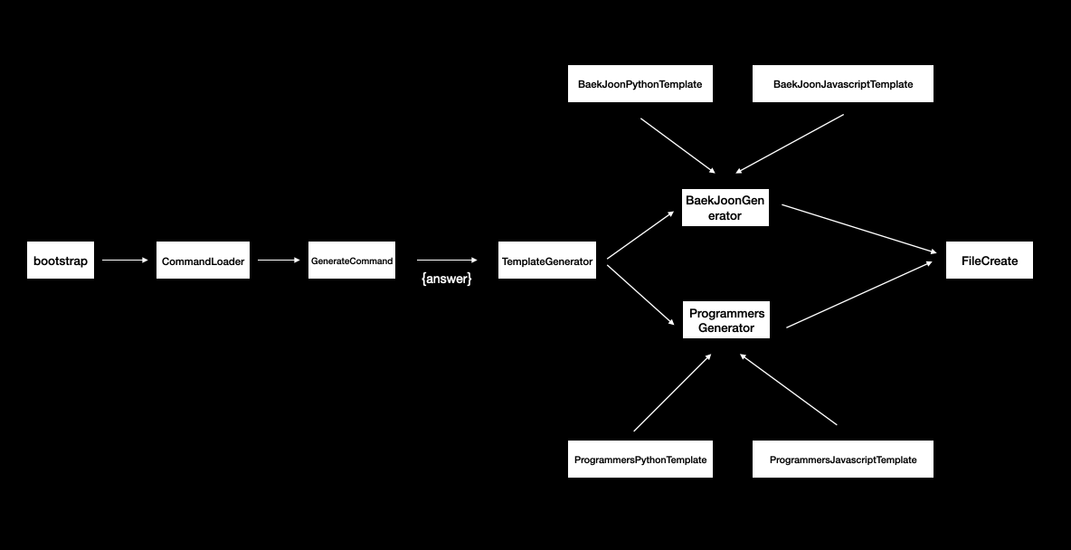
프로젝트 내에서 동작의 흐름입니다.

1. 쉽게 새로운 사이트와 플랫폼들을 추가할 수 있어야 한다.
2. 유지보수가 쉽게 설계하고 싶었습니다.
3. 기능에 기반한 프로젝트 구조

// src/templates/index.ts
export * from './baekjoon.template';
export * from './programmers.template';
// src/templates/baekjoon.template.ts
export const baekjoonPythonTemplate = (number?: number | string) => `
import sys
input = sys.stdin.readline
def BOJ${number}() :
pass
BOJ${number}()
`
export const baekjoonJavascriptTemplate = () => `
const fs = require('fs');
const input = fs.readFileSync('/dev/stdin').toString().split(' ');
`
변수명은 `사이트명언어명Template`으로 통일하여 추가는 간편하게 하였습니다. (해당 부분에 대해서는 더 나은 구조가 있지 않을까 생각중합니다.)
1. templates 폴더에 {사이트명}.template.ts를 생성후 템플릿을 추가해줍니다.
2. templates/index.ts 에서 작성한 모듈을 export 해줍니다.
3. templates 폴더에 {사이트명}.template.ts를 생성후 템플릿을 추가해줍니다.
4. templates/index.ts 에서 작성한 모듈을 export 해줍니다.
새로 클래스를 추가시 어떠한 메소드를 추가해야하는지 쉽게 알수 있고 정해진 메소드만 구현할 수 있게 하여 변경시에 쉽게 추적할 수 있게 하고싶었습니다.
(2번 부분에서는 공부하면서 좀 더 설명 덧붙이거나 이후의 토이프로젝트에서 활용할 수 있도록 하겠습니다.)
3. 기능에 기반한 프로젝트 구조
파일명에 각자의 역할을 추가해주었고 알맞은 위치에 추가해주었습니다.
파일명을 통해 해당 파일의 기능을 유추할 수 있고 알맞은 위치에 새로운 파일을 생성할 수 있습니다.

질문을 생성하는 함수를 생성하여 코드의 중복을 줄였고 한 곳으로 몰아 관리를 쉽게 할 수 있도록 하였습니다.
// src/questions/question.ts
export const generateInput = (name: string, message: string) => {
return {
type: "input",
name,
message
};
};
export const generateSelect = (
name: string,
message: string,
choices: string[]
) => {
return {
type: "list",
name,
message,
choices,
};
};
program
.command('generate')
.alias('g')
.action(() => {
const questions = [
generateSelect("site", chalk.default.magenta("which site will you solve"), ["baekjoon", "programmers"]),
generateSelect("language", chalk.default.magenta("please select programming language"), ["python", "javascript"]),
generateInput("identifier", chalk.default.magenta("please input problem number or problem title"))
];
})
2월 8일
=> 구조를 수정해야 겠다.
한 사이트에만 언어를 추가하는 것은 현재 불가능 하고 언어를 추가할때도 변경해야 될곳이 생각보다 많다. 좀 더 단순하게 작업을 할 수 있는 구조가 없을지 고민해봐야겠다.
일단 java 템플릿은 두 사이트 전부 추가했다.
'Node' 카테고리의 다른 글
| npm 만드는 법 && 출시 (0) | 2022.02.07 |
|---|---|
| .npmignore (2) | 2022.02.07 |
| console.log vs process.stdout.write (0) | 2022.01.26 |
| 서버 기본 세팅 (0) | 2022.01.03 |
| NestJs Request LifeCycle (5) | 2021.11.30 |